🥼What makes my Mad Metascientist different from the others?
You will have a one of a kind MAD Metascientist with its own distinctive journey relative to the other 10,199 Metascientists that are available.
Each MAD Metascientist is intrinsically unique and composed of completely different Metadata to one another. Each Metascientist will take its own evolutionary path dependent on each player and this will dictate how it evolves aesthetically. The more you explore the MAD Metaverse, the more opportunities your Metascientist has to adapt and evolve into your very own uniquely aesthetic NFT.
MAD Metascientists aesthetics range from animalic type creatures to cybernetic robots and more. They will develop a one of a kind skill set created by you, the user.
Furthermore, a few lucky minters will receive an entirely unique, advanced and custom MAD Metascientist with boosted attributes and skill sets.
These rare few demonstrate the potential that each Mad Metascientist can reach.
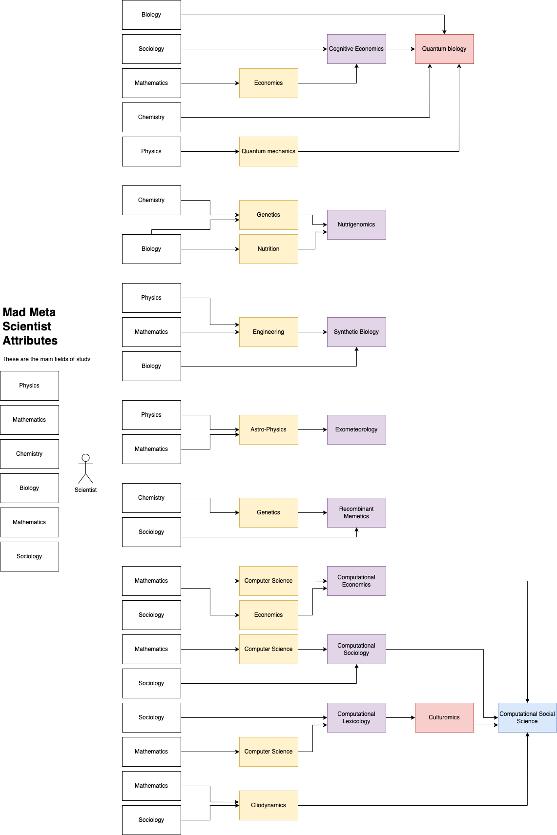
The skill set of your MAD Metascientist consists of 5 basic attributes:
Physics
Biology
Sociology
Chemistry
Mathematics
Each attribute contains a set of milestones or levels that the player can reach. To begin with these skills are randomized. Some scientists will have exceptional skills in certain scientific branches and exceptional levels of competency in other areas. These are revealed after the main Metascientist mint. Once the scientist is in your hands, depending on the path taken by each owner, certain evolutionary traits and advantages will be unlocked, all of which help you make more money, build faster, learn quicker, advance through the challenges of the mad metaverse and enhance the value of your assets.
The future skill set of your MAD Metascientist will consist of a combination of knowledge, mental and physical attributes as well as be broken down into the classification details, as can be seen in the diagram below.
The existing 5 basic attributes make up the majority of knowledge based attributes of a MAD Metascientist, as well as lab skill, which will have a general modifier to all capabilities that exist in The Lab (more info on The Lab later).
The classification dictates whether your Metascientist is a good or evil character, what species he/she is as well as their mental state and experience etc.
Mental and physical attributes will be in use when our MAD Metaverse offering reaches level 4 (link to The Environment & Game Design section). This is where your Metascientist now starts their physical presence in the MAD Metaverse, living, breathing and interacting with other players in an MMORPG style metaverse.


This deep and dynamic skill tree will ensure every Metascientist is different and are able to utilise their individual strengths.
Every Metascientist will be introduced with a variation of points. These points will be randomly generated and assigned towards the Metascientist’s attributes - the example below is that of one of our few lucky Metascientist that will be dropped with an advanced level skillset base.

You can also look forward to some additional milestones/levels. They will be hidden throughout gameplay and await discovery - these attributes will fall under ‘fringe sciences’. These will only be achieved through a specific combination of attributes.
Players will have to discover this on their own accord. This will not be revealed to players.
Last updated
